在线 | 蓝色星球 · 海洋环保新媒体传播

在线 | 蓝色星球 · 海洋环保新媒体传播
ASDAN Global Volunteering Program
权威志愿服务证明 | 阿思丹学术工作坊
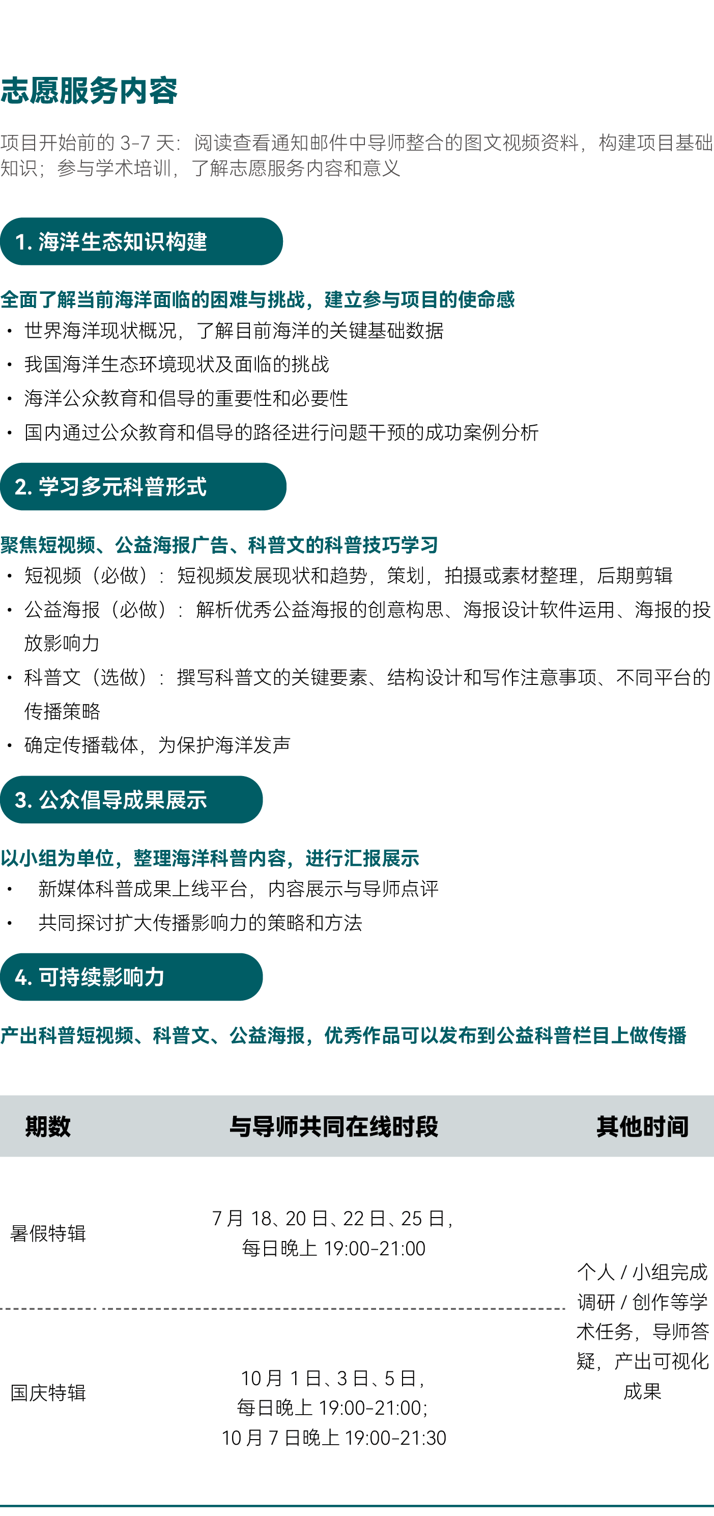
| 期数 | 与导师共同在线时段 | 其他时间 |
| 暑假特辑 | 7 月 18、20 日、22 日、25 日, 每日晚上 19:00-21:00 |
个人 / 小组完成调研 / 创作等学术任务,导师答疑,产出可视化成果 |
| 国庆特辑 | 10 月 1 日、3 日、5 日, 每日晚上 19:00-21:00; 10 月 7 日晚上 19:00-21:30 |
阿思丹全球志愿者招募计划(研究性公益)
阿思丹独家设计“研究性学习+志愿服务”结合的研究性公益项目,指导志愿者完成多元社会议题研究性报告,助力留学申请,收获真实公益影响力。
兴趣驱动Curiosity→志愿服务Service→挑战反思Reflection→创变赋能Creation→持续影响Influence
在教室里、在多元文化社区中、在山海之间,或在乡野田间,甚至跨越时区和语言,和不同的人不期而遇。 我们认为传递爱与力量,是世界上每个人的使命。
在线 | 蓝色星球 · 海洋环保新媒体传播
用新媒体倡导海洋保护,为守卫蓝色星球有力发声
从0-1构建科普短视频、科普文、公益海报的方法
以传播和营销的视角策划公众倡导的知识型栏目
成果将在公益平台上发挥立竿见影的真实影响力
英国高等院校招生办 (UCAS) 官方认可的志愿者证书
40 小时阿思丹志愿服务时长官方证明
项目官方合作机构颁发的志愿服务证明
蓝色星球项目需求和意义
真实需求
海洋面临的巨大挑战,正潜藏在我们看不到的“水面之下”。作为新一代地球公民,我们正处在人人均可生产内容的时代,如何发挥我们自身的内容创造力,为公众打造有趣有意义的知识型倡导栏目呢?让我们用创新的新媒体内容链接更多公众,为我们的蓝色星球发声!导师团队
国内专注海洋保育与教育的公益机构,在公民科学、公众传播领域有丰富的项目经验。目前已孵化旗下深蓝拾光、秒懂海洋、LandDiver 等多个公众教育类 IP,平均年度传播曝光达 10 亿 +。志愿服务意义
从 0-1 构建科普短视频、科普文、公益海报的创造技巧以传播和营销的视角策划公众倡导的知识型栏目
在真实的公益平台上发挥立竿见影的影响力

项目日程
为什么选择我们
官方
认证

- 国际志愿者协会组织官方会员机构等官方平台注册项目
- 英国高等院校招生办 (UCAS) 认可的志愿服务证书
- 40-50h 阿思丹志愿服务时长官方证明,项目官方合作机构颁发的志愿服务证明
阿思丹独家设计“研究性学习 + 志愿服务”相结合的研究性公益学术成长路径,融合联合国可持续发展目标,符合高校和社会对当下及未来人才的需求,联合优秀的一线公益机构 / 政府组织 / 社会企业,与背景丰富的公益导师团队、公益项目发起人等专家和学者对话学习,有效推动学生在志愿服务的同时,培养发现问题、主动获取与应用知识、解决真实问题的完整研究性学习能力。
阿思丹独家设计研究性公益项目,即“研究性学习 + 志愿服务”相结合的研究性公益学术成长模式。参考教育权威理论、招生官对志愿服务的要求和10年项目经验,基于联合国可持续发展目标,涵盖支教、社区、动物环境保护、非遗传承四大线上线下志愿服务领域。推动志愿者在丰富、独特、有趣的志愿服务场景,围绕真实社会问题,提供主题研究性工作坊,引导志愿者发现问题并提出解决方案并向公众汇报,提升解决问题的研究性学习能力,满足学生个人成长、升学要求和社会担当。
高校招生指向标:招生官对志愿服务看重的是真诚地关心社会及良好的综合素养和技能,如创新解决方案的提出者、公益项目领导者、持续和深度性。62.1%的大学希望看到申请者展示记录志愿服务的全过程证据和反思的记录报告。全球顶尖高校都注重培养具有社会情怀和学术能力的优秀人才。每个中学生都值得有一段兼具公益情感与社会问题解决能力的志愿服务经历。
研究性
公益

升学
价值

- 阿思丹在线报告完整记录志愿服务经历,生成每个人独一无二的丰富的文书素材
- 产出研究性学习可视化成果,具有真实的社会议题解决价值,体现学术竞争力
- 研究成果可用于进一步参加 EPQ 研究性学习,以获得大学申请加分和世界名校降分录取
- 对在地有直接有益的可视化成果产出:优秀课堂、调研成果、纪录片、工作坊等可执行的服务成果,切实影响社区
- 属于个人的独一无二的志愿服务成长报告:在线报告系统可支持学生全程灵活填写,重视skill 引导、evidence 有效记录、结构化反思回顾,搭建从发现,到了解,再到最终提出解决方案的全程记录
高质量
学术产出

高质量
志愿服务

- 专业导师团队:与优秀的一线公益机构/政府组织/社会企业,背景丰富的公益导师团队、公益项目发起人等在志愿服务场景中理解关注亟需解决的真实社会议题。全面链接志愿服务中的相关人群,如乡村村长、乡镇企业家、非遗绣娘、考古人员、巡护员、科研专家等
- 全方位参与方式:通过采访调研、参观走访、动手实践、学习讨论、角色模拟等多元参与形式,增强志愿服务的体验感
- 自我价值:在持续性公益服务投入中,尝试解决方案,积极地采取行动,成为创新者与领导者
- 阶段性助力项目地:开展公益服务、获得同伴与导师的反馈,在政府部门、公益机构、传播媒体等平台持续倡导发声
- 长期可持续影响力:将志愿服务知识和技能迁移到自己身边的社区,持续参与 SDGs 热点议题,形成长期的可持续影响力!
可持续
影响力

项目学术产出
学术产出(一)
直接有益的outcome:对在地有益的可视化成果
学术产出(二)
理性学术的portfolio:独一无二的学术报告
学术产出(三)
感性真实的story:写入PS的志愿故事
官方机构会员和权威认证

国际志愿者协会会员

全球志愿者联盟平台会员

ASDAN UK证书
英国高等院校招生办UCAS认可的ASDAN UK Volunteering官方志愿服务证书

当地志愿服务证明
当地公益组织/社会企业等颁发的40-50小时志愿服务时长证明

阿思丹志愿服务时长官方证明
可持续影响力
让我们的故事,激励更多人
可持续影响力平台:国际高中生传媒作品展评、《阿思丹全球志愿者1001页故事辑》《阿思丹研究性公益学术期刊》、阿思丹官方平台(订阅号、服务号、视频号等)、各类社会议题的公益机构多媒体平台



【扫描二维码,关注服务号】
- • 真实的志愿者故事:让我们的故事激励更多人
- • 有挑战的志愿服务:高质量技能学习和方法论
- • 有成果的项目经历:看多样化的项目产出成果
- • 可持续的长期影响:不止于一次志愿服务经历
学生感言
![]()
这段经历让我了解到了多种不同的公益志愿服务与多媒体传播方式,包括海报设计、短视频制作以及科普文章撰写等。通过学习这些内容的制作技巧,我对当前海洋生态环境所面临的诸多威胁有了更深刻的认识。
— 郭同学 北京世青国际学校
![]()
从学科的角度而言,这次活动为我揭示了生物学领域中关于海洋的全新知识和独特体验。这些内容对于我来说是崭新的探索。同时,鉴于我未来职业规划倾向于新媒体领域,这次活动恰好结合了两个对我升学极为有益的关键方向。它不仅增强了我对海洋重要性的认识,也激发了我对海洋科学的浓厚兴趣和持续好奇。
— 唐同学 ULC剑桥国际高中
![]()
这个项目确实在多个层面上丰富了我的知识和技能。我学会了如何制作规范且高质量的海报、科普视频和文章,即便我自认为之前有一定的经验,但仍发现了许多之前做得不够完善的地方。通过对海洋保护知识的学习,我对这一领域有了更深入的了解,这将使我更加重视相关的环保议题。
— 陈同学 领科教育上海校区
![]()
我深刻认识到海洋所面临的问题,并对如何在日常生活中为保护海洋作出贡献有了新的见解。我体会到每个人都能在保护海洋方面发挥作用。在制作项目的过程中,我学会了科普文章、视频和公益海报的制作技巧与设计,这些技能将在未来得以应用。此外,参与此类志愿服务活动不仅有助于提升个人能力,还能为升学提供支持,展示我对志愿服务的承诺和能力。
— 朱同学 北京市私立汇佳学校
![]()
这次体验不仅加深了我对海洋保护及其生物多样性的理解,而且让我接触到了许多新媒体的形式和信息。我对那片蔚蓝的海洋世界充满了更强烈的保护欲望,并衷心期望每个人都能投身于海洋保护的行列,共同守护我们宝贵的海洋资源。
— 唐同学 ULC剑桥国际高中
![]()
此次经历深化了我对海洋污染,尤其是塑料污染的全方位认识。我掌握了公众传播的多重渠道,这对未来在设计学领域的学习将大有裨益。在编写科普文章的过程中,我的文章构架和组织能力得到了显著提升。此外,所获得的证书也将成为我日后参加综合招生考试的有力支持。
— 陈同学 青岛中学
![]()
通过这个项目,我学到了如何有效地传播我希望他人了解的知识,特别是关于海洋环境和生物所面临的威胁。我更加深刻地认识到这些问题与人类活动之间的紧密联系。这种认识激发了我学习环境科学的决心,并坚定了我为保护地球环境做出贡献的愿望。
— 卢同学 北京师范大学附属中学
![]()
海洋环境问题日益严重,每个人都应当贡献自己的力量。这次的志愿活动让我认识到了志愿服务的意义,增强了我的团队合作和科学研究能力,同时也帮助我解答了升学方向上的疑惑。
— 朱同学 青岛赫德双语学校
![]()
这次的志愿服务经历对我来说意义非凡,它不仅让我首次深入接触了我所热爱的学科领域,而且还对我的升学之路大有裨益。通过这次活动,我对当前海洋环境及海洋生物的状态有了更深刻的认识,并学到了许多宝贵的新知识。这不仅拓宽了我的视野,也显著提升了我在这个领域的专业能力。
— 韦同学 南宁市第二中学国际部
![]()
通过这次经历,我对海洋有了更深入的了解,并培养了新的兴趣爱好,我的价值观也因此得到了显著提升。在此过程中,我学会了如何撰写文章、剪辑视频和设计海报,这些技能不仅丰富了我的个人能力,也促进了我在人际交往和沟通方面的成长。
— 袁同学 领科教育北京校区
![]()
这次志愿者活动无疑加深了我对海洋生态系统的理解和对其脆弱性的认识。我意识到,作为地球公民,我们有责任参与到保护海洋生态的行动中去。这种意识的提升将激励我在未来的生活中更加积极地采取环保措施,比如减少塑料使用、参与海滩清洁活动、支持可持续海产品等,以此来减轻对海洋环境的负担。
— 赖同学 天府中学
![]()
在这次志愿活动的过程中,我对中华鲎有了更加深入的了解,并且深刻地认识到了公众倡导的重要性。未来,我将主动学习更多关于海洋的知识,并积极参与到公益活动中去,用自己的实际行动来提高公众的环保意识,为建设一个更加美好的世界贡献自己的一份力量。
— 鲁同学 大同市第一中学

